about
lastest news
organic agriculture
related legislations
news letters
related links
organic certification
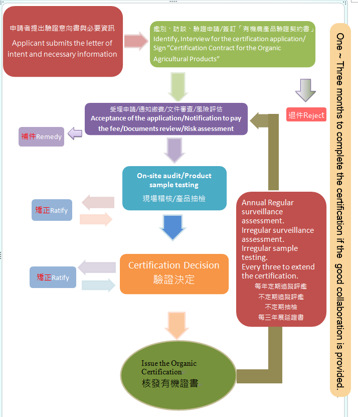
certification procedure
application form
certified list
temporary suspension or termination list
complain&appeal
overseas certification
contact us
Process